• 最新文章
  • 股票建议交易时间

    股票建议交易时间如下:9点15分到9点20分可以挂单买入卖出可以撤单。9点20分到9点27分不能撤单,可以预售。9点30分以上可以正常操作。10点00分为交易密集时间,有漏,有大涨大跌行情。11点30分到13点30为中午,午休时间不能交易。13点30到14点57分基本为最交易时间,建议提前操作,3点停盘,部分证卷公司有夜盘,第二天直接挂单,你们就不那么难累了,我提醒一下你们。
  • 2025年12月24

    学习大宗商品投资。通常会观察不同阶段的特征表现。第一阶段,当美联储开启降息周期。黄金往往率先反应。白银紧随其后、波动加剧。第二阶段,工业金属如铜、铝突破性上升。第三阶段,原油市场常迎来价格高峰。目前处在第一阶段的鱼尾阶段。
  • 新手金友投资积存金稳赢指南

    掌握核心逻辑,从新手到高手的交易心法黄金市场波动无常,有人追高被套,有人抄底踏空,核心差距在于是否掌握科学的交易逻辑。真正的炒金赢家,从不是靠猜涨跌赌运气,而是用明确的策略、原则和技巧搭建安全交易体系——以下这套经过实战验证的核心方法,可以帮你避开误区、稳健盈利。1️⃣核心秘诀:锚定支撑阻力,精准把握买卖节奏炒金的核心盈利逻辑是“不追高,只抄底”:追高往往面临回调风险,盈利空间窄且容错率低;而抄底…
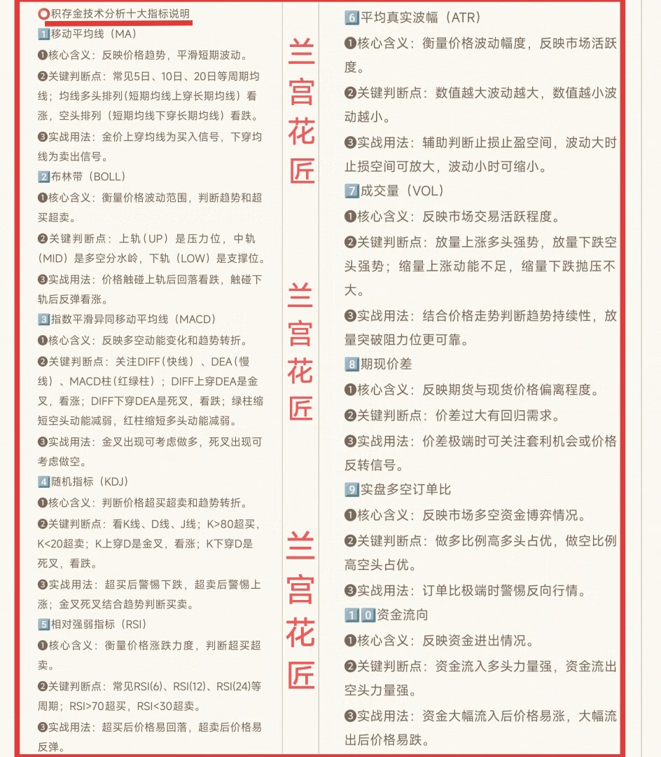
  • 积存金口诀

    • 默认分类
    • 2026-1-20 14:12
    • 1
    • 0
  • 第一性原理:健康、家庭、职场的底层密码

    健康的本质是日常自律,而不是病了再治健康是一切的基础,失去健康,家庭、职场、理想等皆无从依托。日常自律是维持健康的根本手段,而非被动应对疾病。家庭的第一性原理是经济基础,而不是感情游戏家庭作为社会最基本的单元,其存续与稳定依赖经济支撑。感情是纽带,但经济基础决定了家庭抗风险能力与长期生活质量。职场的第一性原理是提供价值,而不是盲目努力职场的本质是价值交换:个人通过为企业/社会创造价值获得回报。盲目…
  • destin-对于投资理财的认识

    原文章:https://www.chongbuluo.com/thread-4677-1-1.html更新记录2019.08.29更新最近关于理财的想法;文中资源链接更新2018.04.03更新小明的微信推文“”去杠杆“的前世今生,写的非常好。文末附链接;2018.03.22更新《经济机器是怎样运行的》读书笔记更新了英文版视频2018.03.11文章首发总结18年寒假的学习心得2019.8.29更…
  • 黎明后的黄昏-致给家人们的一封信

    🛑致给家人们的一封信💌大家好,我是黎明后的黄昏🥰1、最近有很多刚关注的金友们,还有很多家人们跟黎明相处有一段时间了,允许我做个自我介绍:其实我不是老师,也不是大佬,更不是有钱人,我就是一个普普通通的上班族,利用空余时间买买黄金赚点外快,想把买黄金当作副业;而黎明也喜欢专研积存金,但对于基金、股票方面我却一窍不通,所以我也给家人们推荐了一些比较优秀的基金老师,但不论基金老师、股票老师或积存金老师,只…
友情链接